2023第二十二届中国民族建筑研究会学术年会于2023年10月在山东省青岛市成功召开。本届学术年会的主题是“交往交流交融下的中国民族建筑”,内容包括:开幕式、主旨学术发言、平行学术会议及培训会议、研究会工作会议和考察调研等系列活动。
中国民族建筑研究会学术年会是研究会每年一度的重要学术会议,已成功举办了二十一届,是民族建筑行业内的重要学术交流平台。中国民族建筑研究会的学术年会始终紧扣时代脉搏,提升民族传统建筑的保护、利用和科研水平,促进各民族交往交流交融。本届中国民族建筑研究会学术年会以铸牢中华民族共同体意识为主线,贯彻落实中央民族工作会议精神,研讨热点、难点问题,分享最新学术研究成果,引领民族建筑学术发展。
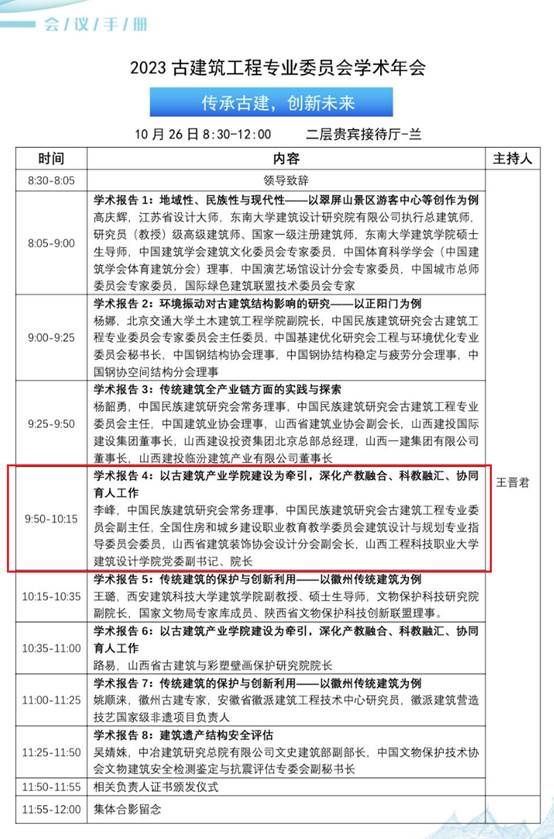
2023年10月24—27日,建筑设计学院院长李峰赴青岛参加中国民族建筑研究会学术年会,受邀在2023古建筑工程专业委员会学术年会上做了题为“以古建筑产业学院建设为牵引,深化产教融合、科教融汇、协同育人工作”的学术报告。会议期间聆听了与会专家们系列学术报告,感受行业前沿动态,关注最新学术研究成果,研讨文物保护热点、难点问题,提升民族传统建筑的保护、利用和科研水平。

